Title IX
Policy 3118
3118 Title IX Sexual Harassment
Title IX Coordinator
Cris Rupp 517-486-2811, ext. 104 [email protected]
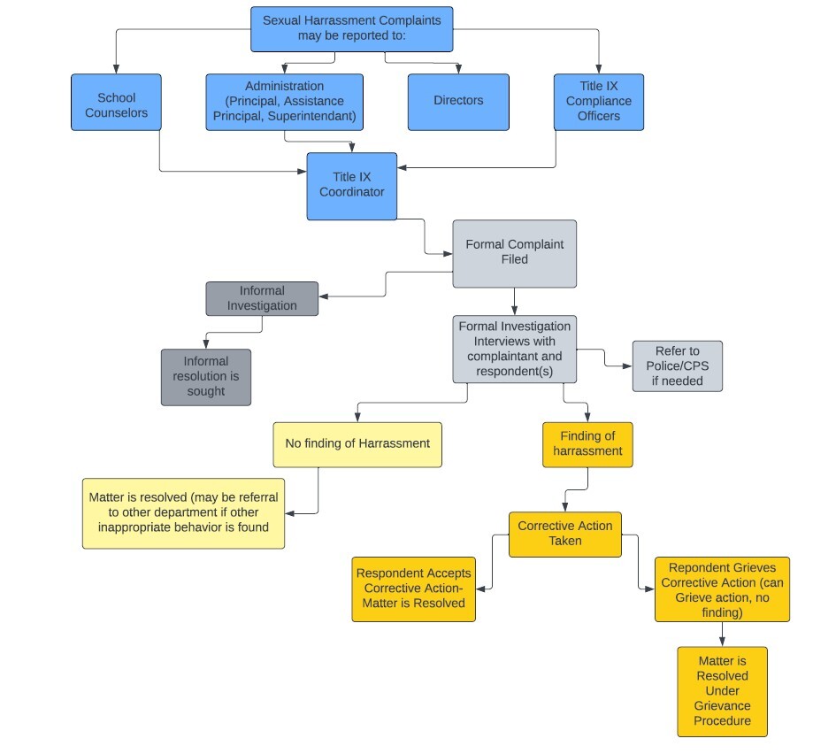
Sexual Harassment Flow Chart

Harassment Flow Chart in PDF format
BCS Title IX Comprehensive Training Materials
BCS Title IX Comprehensive Training Materials